Original Article

Proposal for a multi-platform e-commerce application for management at the Anda Jierse shipyard

Proposta de um aplicativo multiplataforma de e-commerce para gestão de inertes no estaleiro Anda Jierse

Propuesta de una aplicación de comercio electrónico multiplataforma para la gestión en el astillero Anda Jierse

 

Tanoeiro, Rafael Consa Builo1 https://orcid.org/0009-0008-1189-5459

1Master in Computer Engineering in the Specialty of Application Development for Mobile Devices Gregório Semedo University. Luanda - Angola. rtanoeiro@gmail.com

 

Received: December 10, 2024
Accepted: December 27, 2024

 


ABSTRACT

This work was carried out with the aim of answering the reasons that lead the Anda Jierse Shipyard, sellers, buyers, transporters and other companies to not use a platform for the e-commerce of aggregates. For this, a literature review was carried out regarding a multiplatform e-commerce for aggregates management, its characteristics, principles and development methodologies, as well as its use and mobile application on the internet. Based on the literature review, a questionnaire was developed and applied to aggregates stakeholders, seeking to verify the difficulties they face in their daily lives and the challenges involved in the software development process. Through this work, it was concluded that the main factors that lead companies, sellers to expose themselves to the open air to sell aggregates, transporters, and as well as the delay in product delivery to the buyer, is the lack of a multiplatform application for aggregates management.

Keywords: Application, Buyer, E-commerce, Inert, Mobile, Seller.


RESUMO

Este trabalho foi realizado com o objectivo de dar resposta aos motivos que levam o Estaleiro Anda Jierse, vendedores, compradores, transportadores e outras empresas ao não uso de uma plataforma para o e-commerce de inertes. Para isto, foi realizada uma revisão de literatura a respeito uma multiplataforma de e-commerce de gestão de inertes, suas características, princípios e metodologias de desenvolvimento, assim como o uso e aplicação mobile na internet. Com base na revisão de literatura, foi desenvolvido e aplicado um questionário aos stakeholders de inertes, procurando verificar as dificuldades que atravessam no seu quotidiano e os desafios envolvidos no processo de desenvolvimento de software. Através deste trabalho, foi concluído que os principais factores que levam as empresas, os vendedores a exporem-se ao relento para venda de inertes, transportadores, e bem como a demora na entrega de produto ao comprador, é a falta de um aplicativo de multiplataforma de gestão de inertes.

Palavras chave: Aplicação, Comprador, E-commerce, Inertes, Mobile, Vendedor.


RESUMEN

Este trabajo se realizó con el objetivo de dar respuesta a las razones que llevan al Astillero Anda Jierse, vendedores, compradores, transportistas y otras empresas a no utilizar una plataforma para el comercio electrónico de materiales inertes. Para tal efecto, se realizó una revisión de literatura respecto a un comercio electrónico multiplataforma para la gestión de inertes, sus características, principios y metodologías de desarrollo, así como su uso y aplicación móvil en internet. Con base en la revisión de la literatura, se desarrolló y aplicó un cuestionario a los actores inertes, buscando verificar las dificultades que enfrentan en su vida diaria y los desafíos que implica el proceso de desarrollo de software. A través de este trabajo se concluyó que los principales factores que llevan a las empresas, vendedores a exponerse a la intemperie para vender materiales inertes, transportistas, y así como la demora en la entrega del producto al comprador, es la falta de una aplicación multiplataforma de gestión de inertes.

Palabras clave: Aplicación, Comprador, Comercio Electrónico, Inerte, Móvil, Vendedor.


 

INTRODUCTION

We are often faced with the increasing speed of information that makes it essential to use mobile devices for communication, daily transactions, and the search and availability of services. Applications have made all this hassle faced by sellers, distributors, and consumers easier, shortening the response time for everyone.

As we know, in recent years, smartphone applications have emerged, creating new ways to hire a delivery service for food, drinks and other consumer goods. (Borges, 2021)

Through electronic commerce, e-commerce, or commerce, opportunities have arisen and can be conceptualized as the set of relationships established between supplier and consumer, carried out in a virtual business establishment, through, or not, the internet. (Borges, 2021)

The implementation of a multiplatform e-commerce application for managing inert materials, with search and price comparison capabilities with those of other suppliers, the location of sellers, and shipping costs, could bring consumers and sellers closer together in terms of the e-commerce process, avoiding unnecessary travel for stakeholders as long as they have a device with internet access. Guided by the principles that inform consumer relations, which are: consumer vulnerability; objective good faith; transparency; education and information; prohibition of abusive clauses; and objective civil liability of the supplier. (Borges, 2021)

Inert, adjective (masculine-feminine) meaning, having inertia; still, without movement. (Publishers, 2012)

 

MATERIALS AND METHODS

Description of the Problem Situation

The need for a multiplatform e-commerce inert management platform for Angolans leads to the development of a platform where buyers and sellers can carry out their commercial transactions using a smartphone, tablet or computer with internet access, with guaranteed product delivery.

Justification

Since there is no e-commerce for aggregates in Angola, buyers are unable to purchase them. To purchase aggregates, they have to go to places that are not suitable for selling these resources, such as trucks, vans or small dump trucks that are necessary for the construction industry. Likewise, sellers gather in open spaces, waiting for hours for consumers interested in the different aggregates, such as gravel, crushed stone, stones and sand, and are exposed to the sun for hours, with inadequate food and hygiene.

Scientific Problem

How to facilitate interaction between aggregate suppliers and buyers?

Hypothesis

With the development of a multiplatform e-commerce application for the management of inert materials at the Anda - Jierse Shipyard, communication between sellers and buyers would be improved, providing reliable and secure information.

Object of Study

An e-commerce application for inertial transactions between sellers and buyers.

Field of Action

Jierse do Zango III Shipyard, Viana - Luanda

General Objective and Specific Objectives

In this subsection we present the general objective and the specific objectives of an e-commerce application for management of inert materials.

General Objective

Propose an e-commerce management application for inert materials, using a smartphone, tablet or a computer with internet access;

Specific Objectives

a) Analyze the theoretical foundations that support the research;

b) Consult bibliographies that make references to the topic;

c) Implement a multiplatform e-commerce management application for inert materials;

d) Evaluate the inert material sales and purchase system for Anda-Jierse Shipyard customers.

Scientific Methodology

The research developed according to its purpose is a qualitative-quantitative or mixed type of research, as both quantitative and qualitative methods were applied. According to its approach, it is applied research because it solves, based on scientific theory, a problem that manifests itself in social practice.

Variables and operationalization:

Independent variable: Development of a multiplatform e-commerce application for inert materials management in Angola.

Operationality: Implementation of a multiplatform e-commerce application for inert materials management using the DART language and Flutter framework, including features such as searching for inert materials prices, comparing prices with those of other suppliers, the location of sellers, and the cost of transportation (freight).

Dependent variable: Improvement of the e-commerce process for inert materials management.

Operationality: Data collection through questionnaires, interviews or user feedback to evaluate use, ease of navigation and the effectiveness of the application in providing relevant, accurate and up-to-date information.

Analysis of metrics and indicators, such as: search time, price comparison of inert materials, user satisfaction to measure the effectiveness of the application and improve it.

Control variable: Pre-existing e-commerce conditions for inert materials management in Angola.

Operationality: Data collection on current e-commerce conditions for aggregate management at the Anda Jierse Shipyard. Comparison of the conditions prior to the use of the application with the user experience after its implementation to identify significant improvements.

LITERATURE REVIEW ON THE TOPIC

Regarding the topic, the research carried out showed that no platform for the sale and purchase of aggregates was found in Angola, only two websites of companies selling aggregates such as AcailAngola (AcailAngola, 2022) and Brim (Brimaq, 2022). Ositec, a company that supplies aggregates, does not have a website, only Instagram. In the international sphere, websites of companies selling and purchasing a variety of products including aggregates were found, such as BuildersMart (Builder Smart, 2023), Made-in-china (China, 2023), with applications available for Android and iOS.

RESULTS

Logical Application Architecture

The figure shows the logical architecture of the client-server application, where on the client side we have a desktop, laptop, tablet and smartphone and on the server side we highlight two servers, web and database.

Fig. 1 -Application Architecture

System Requirements

Development of an e-commerce system for the sale and purchase of aggregates, for electronic sales the functions of purchasing and selling aggregates. The system should generate a monthly report of sales/purchases by day, month, year, registered users and automatically calculate the total aggregates to be purchased using a shopping cart. The system should also disable the registration of users of the system who do not purchase aggregates after one year.

This document describes the main needs and functionalities of the system to be developed, which will be better structured in the other phases of development.

We created a table to identify the requirements for the proposed system in the executive summary.

The table below refers to the functional and non-functional requirements for purchasing inert materials.

Table I- Functional and non-functional requirements - purchase of inert materials

Functional requirement: purchase of aggregates

Description: the system must know who is going to buy and their location (where the product should be delivered), record the purchase of inert materials, calculate the total purchase value, check the purchase date, compare the prices of other inert materials on the platform, and generate the purchase report.

Non-functional requirements: access control, inert identification, user identification and data storage.

Description:

Access control

This function can only be accessed by a system user with an administrator or system manager profile.

Identification of inert materials

The inert materials will be identified by a barcode based on their geographic location in volume.

User identification

The user will be identified by their NIF.

Data storage

The data will be stored in a database.

Source: Author,2024

The table below refers to the functional and non-functional requirements for the sale of inert materials.

Table II -Functional and non-functional requirement - sale of inert materials

Functional requirement: sale of inert materials

Description: the system must know who is going to sell and their location (where the product is), register the sale of inert materials, know the price and quantity of the sale, check the date of sale, edit, change, consult and delete products and prices, generate the sales report.

Non-functional requirements: access control, inert identification, user identification and data storage

Description:

Access control

This function can only be accessed by a system user with an administrator or system manager profile.

Identification of inert materials

The inert materials will be identified by a barcode based on their geographic location in volume.

User identification

The user will be identified by their NIF.

Data storage

The data will be stored in a database.

Source: Author,2024

The table below demonstrates the functional and non-functional requirements for user management.

Table III -Functional and non-functional requirements - user management

Functional requirement: user management

Description: The system must register users, assign profiles to users, check user logs, edit, change, query and delete users.

Non-functional requirements: access control, user identification and data storage

Description:

Access control

This function can only be accessed by a system user with an administrator or system manager profile.

User identification

The user will be identified by their NIF.

Data storage

The data will be stored in a database.

Source: Author,2024

Determine some business rules that will define the control policy of the e-commerce system for the sale and purchase of inert materials.

Table IV -System Business Rules

Business rules

Code

Rules

Description

RN01

System management contract

In the e-commerce system for the sale and purchase of inert materials, the seller must have a contract with the company managing the system.

RN02

User security on the platform

The geographic location and NIF of both the seller and the buyer are mandatory to guarantee the security of users on the platform.

RN03

Guarantee of delivery of inert materials to the customer

The delivery of inert materials will be carried out immediately after confirmation of the amount in the account or upon credible proof from the interested party.

RN04

The system guarantees 24/7 availability

The system must always be available in order to boost system efficiency.

RN05

Distinction between different users of the system

After the login process, users only have access to the information they are entitled to view.

Source: Author, 2024

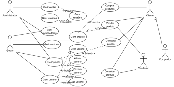
General Use Case

In this general use case diagram, actors are defined as: system administrator, manager, customer, salesperson, buyer and their methods or actions.

Fig. 2 -General use case

In the following table, the general use case is described where the actions or methods of the system administrator, manager, customer, seller, buyer and others are defined.

Table V -General use case

General use case

Description

Manage purchases

Insertion, editing, deletion, viewing

Manage sales

Insertion, editing, deletion and viewing.

Manage Stock

Insertion, editing, deletion, viewing

Manage users

Manage all application users, from access levels, accounts insertion, editing, deletion, viewing.

Manage home delivery service

Geographic management according to the client's location.

Manage product queries

Management of product queries according to prices, date of request and delivery to the customer

Manage prices

Compare prices across multiple suppliers

Manage contracts

Management of product sales contracts, usage value, application time, insertion, editing, deletion, viewing.

Manage reports

Allow the issuance of reports on sales, product purchases, users, deliveries, stocks, contracts.

Source: Author,2024

Login form

Fig. 3- Login Page

Seller Registration Form

Fig. 4 - Seller Registration

Varieties of inert materials for commercialization

Fig. 5 -List of inert materials for sale

Details and price of burgau in cubic meters

Fig. 6 - Burgau details and price

 

DISCUSSION

Research can be defined as a systematic and rational procedure that aims to provide answers to pre-established problems. Research is carried out through a process consisting of several stages that occur from the formulation of a question to its presentation and discussion of the results obtained. Research will only exist if there is a question or doubt to be answered. Research is the search for an answer (Manzini, 2011).

The scientific method includes a variety of research approaches, tools, and techniques, such as qualitative and quantitative data, statistical analysis, experiments, field research, case studies, and so on. The empirical level of research is where the scientific method will manifest itself most clearly, that is, providing support on how to make, analyze, and interpret observations. Little of this method is directly relevant to the theoretical level, which is actually the most challenging part of scientific research (Villares & Makano, 2000).

Types of Research:

Approach

According to the approach, we will use mixed research that combines quantitative and qualitative research. In quantitative research, data will be represented in the form of numbers. The evaluation process will be carried out iteratively, in which the evidence will be assessed. The results will be presented in tables and graphs in a conclusive manner. In qualitative research, we will use an inductive form to describe the observed situation, with the research being exploratory and investigative in nature. (Alves, 2012)

Objectives

Regarding the objectives, we will use two types: descriptive and explanatory. Descriptive research directed us to answer some doubts or questions, such as, "Is it easy to find a seller?" Its main objective was to describe the characteristics of the topic in question. The establishment of relationships between variables. Explanatory research, on the other hand, had as its main objective understanding or explanation, through analyses that use correlations to study relationships between types or characteristics of the inert material. (Canastra, Haanstra, & Vilanculos, 2015)

Procedures

As for procedures, we use bibliographic and documentary methods.

Type of Study

This is a descriptive development study, using a qualitative and quantitative approach, based on interviews with aggregate buyers, sellers, transporters and companies. The application was developed in two stages: In the first, a bibliographic study of works on the subject was carried out; in the second, priority was given to the design, development, evaluation and validation of the application with the aforementioned stakeholders over the review of the program, program design and participatory interaction.

Study Place

The research was carried out at the Anda Jierse Shipyard, Zango III, Viana - Luanda.

Population and Sample

The population was composed of thirty people, such as sellers, companies, buyers and inert transporters. Then, the sample of 24 was formed by nine sellers, six buyers, nine transporters to design the functional requirements of the application.

The analysis period took place in Luanda, in Zango III, lasting one month, using resources to create survey forms.

The graph shows the total number of questions asked to vendors, with the first two being one hundred percent yes and the others seventy-five percent and vice versa.

Fig. 7 -Total Distribution of Seller Questions

The graph shows the total number of questions asked to buyers, with the first being fifty percent "yes", the second one hundred percent "no" and the others ranging from twenty to sixty percent "yes".

Fig. 8 -Total Distribution of Buyer Questions

The graph shows the total distribution of questions asked to transporters, with the first question having over sixty-five percent "yes", one hundred percent "no" for the second question and the other two questions having a "yes" ranging from over twenty-five to sixty-two percent.

Fig. 9 -Total Distribution of Carrier Questions

Data Collection Techniques and Instruments

In the first phase, research was carried out and two (2) works published between 2020 and 2023 were selected and validated.

In the second phase, meetings were held with sellers, buyers and transporters to define the scope of the project and establish an initial estimate of time and cost. In this process, Human Computer Interaction (HCI) related to Participatory Interaction Design was adopted to identify the necessary requirements of the tool. Participatory Interaction Design is subdivided into three phases:

1 - Identify user needs and establish the requirements to develop the technological artifact;

2 - Choose the design and formulation of a simple and interactive version;

3 - Validate the chosen version.

The 24 participants were selected by convenience, invited by request. They answered the questionnaire about the system requirements of sellers, buyers and transporters, which were available. The usability test of the application was carried out with 16 participants, namely: five sellers, seven buyers and four transporters, users of smartphone, tablet or computer who accepted the request.

Methodology or Development method

The kanban method was used to build the multiplatform application. The kanban method consists of: to do, analysis, implementation, testing and delivery. (Kanban University, 2021)

Roles in the Requirements Discipline

In this phase, the team works with the vendors and buyers of inert materials to deeply understand the project requirements, exploring their needs and expectations. Including identifying challenges and opportunities that may arise. Therefore, the team works to achieve executable functionalities, applying them to the development method that presents the following roles (Lab.Ágil, 2020):

Roles: Flow Manager

The Flow Manager appears at Maturity Level 2. At this level, the focus is on the customer (seller and buyer) and seeks to align the flows so that the service that solves the needs of sellers and buyers can be delivered.

Product Owner (PO): is responsible for the backlog (dependent).

Service Request Manager, it is a role that normally arises at Maturity Level 3. It has to convey the customer's (buyer's) needs and expectations to the people involved in the workflow.

Service Request Review (Service Request Review). Used to understand the status of requests that are upstream.

Position:

The Service Request Manager (SRM), should oversee the upstream build together with the people responsible for the workflow.

Service Delivery Manager, known by its acronym in English, SDM. It is a complementary role to SRM. It is the downstream facilitator. Its main assignment is to oversee the delivery of the service suitable for the seller's and buyer's purpose (fit-for-purpose service delivery).

Product Owner (PO): supports the vision behind the solutions and maintains the link between the development team and the needs of the e-commerce market.

Service Delivery Manager, ensures that delivery is smooth through the Kanban system, which can include coordination between different flows from different teams. It also drives actions aimed at improving the application to make delivery more effective.

Responsibilities:

The Flow Manager was responsible for facilitating the construction and management of the backlog in Kanban (Option Pool). This actor was responsible for keeping the seller, buyer and application administrator informed and informing them of the progress of the application, as well as the execution time and when it will be delivered.

He is also the facilitator of the resolution of blockers and problems, taking into account that these can go beyond the team's boundaries. Therefore, the person with this responsibility must have the power to act beyond the scope of a team. A blocker is anything that prevents a work item from continuing its path in the flow to the next stages. In the case of a lack of signature that should have already happened, late discovery that the work item has not yet been truly understood, such as the implementation of the seller with more accessible inert materials, the lack of a service that should have already been provided, such as more assiduous buyers of the platform.

Service Request Manager, He was responsible for facilitating the upstream, a set of activities that were necessary for the demands of sellers, buyers and transporters to be correctly understood until they became committed work items or were discarded. (Lab.Ágil, 2020)

It makes agreements between everyone involved in the development and the application users (sellers, buyers and application administrators) and helps define management policies for the list of tasks to be performed (backlog management).

The SRM is the person who facilitated three specific cadences:

Product Owner (PO): is responsible for defining the direction that the inert (the INERTADALTA application) should take, has established clear priorities and communicates the expectations for the developer to take to the satisfaction of our sellers, buyers and transporters.

Service Delivery Manager, within its umbrella of responsibilities is to guide people in identifying, analyzing and resolving blockers that are preventing the progress of items. In addition to being supported by many metrics to evaluate slower items and those that are generating rework and reflux.

It is also up to him to supervise whether the dependencies that exist in the flow are being managed. The developer configured and tested the operation of the Postgres connection with Flutter, which is an activity that depends on the database manager, who must have the database already designed to avoid delays that exceed the Service Level Agreement (SLA). It was also up to him to supervise the treatment of such dysfunctions. (Lab.Ágil, 2020)

In addition, it can also become the facilitator of two cadences:

 

FINAL CONSIDERATIONS

The present work aimed to propose a multiplatform e-commerce system for the management of inert materials at the Anda Jierse Shipyard in the province of Luanda, sellers, buyers, transporters and other companies. It was possible to carry out a scientific investigation in order to know the foundations that support the theme, based on the information related to the theme.

The current situation of e-commerce management was identified, as well as methods and strategies were defined, with the aim of mitigating the problems faced by stakeholders, based on the evaluation and synthesis of the foundations that support the theme.

Business rules were defined that enabled the construction of the multiplatform application, graphical interfaces for users were designed, as well as the functionalities and tests planned for the system.

Finally, e-commerce management is notable for the Anda Jierse Shipyard and for other stakeholders, ensuring communication between them.

 

REFERENCES

AcailAngola. (12 de Abr de 2022). AcailAngola. Obtido de acailangola: https://www.acailangola.com/quem-somos.php

Alves, M. d. (2012). Metodologia Científica. Rua do Vale Formoso, 37 - 1959-006 - Lisboa: Escolar Editora.

Back4. (22 de Abril de 2023). Obtido de https://blog.back4app.com/pt/flutter-vs-ionic/#Flutter_vs_Ionic_Comparacao

Borges, G. M. (2021). A responsabilidade civil frente aos aplicativos e-commerce. Piracanjuba-GO: Conhecimento Livre.

Brimaq. (12 de Abr de 2022). Brimaq. Obtido de Brimaq: https://www.brimaq-angola.com/services/comercio-de-inertes-para-construcao/

Builder Smart. (06 de 07 de 2023). Obtido de buildersmart: www.buildersmart.in

Canastra, F., Haanstra, F., & Vilanculos, M. (2015). Manual de Investigação Científica da Universidade Católica de Moçambique. Rua Marquês de Soveral, 960 - Moçambique: Instituto Integrado de Apoio à Investigação Científica - UCM.

China, M. i. (06 de 07 de 2023). Obtido de Made in China: www.made.in.china.com

Deitel, H. M., & Deitel, P. J. (2017). JAVA Como Programar - 12ª Edição. Porto Alegre: Bookman.

Editoras, D. (2012). Dicionário de Língua Portuguesa. Porto: Porto Editora.

Framework, I. (17 de 02 de 2024). Obtido de Ionicframework: https://ionicframework.com/

Kanban University. (2021). O guia oficial do método Kanban. Mauvius Group, 15.

Lab.Ágil. (2020). Simplificando o Kanban. Espirito Santo, Brasil.

Lechediaz. (22 de Abril de 2023). Obtido de https://lechediaz.com: https://lechediaz.com/comparacion-entre-flutter-ionic-y-react-native/

Manzini, E. J. (2011). Tipo de conhecimento sobre inclusão produzida pelas pesquisas. Rev, Brasil Educação Especial: Volme 17 nº1 - Marilia.

Monteiro, E., & Boavida, F. (2000). Engenharia de Redes Informática. Lisboa: FCA.

Oliveira, E. (2016/2017). Metodologia de Investigação Científica. Uma Visão sobre Teorias acerca do desenvolvimento, pp. 4-110.

Postgres. (11 de setembro de 2024). Postgres. Obtido de Postgres: https://www.postgresql.org

Pressman, R. S., & Maxim, B. R. (2021). Engenharia de Software: Uma abordagem Profissional. Porto Alegre: Bookman.

Romero, N. (2022). O surgimento da internet e do e-commerce no Brasil, suas vantagens e desvantagens para o consumidor. Direito & Consciência, 2-3;6-7;9-12.

Salomon, D. V. (2004). Como Fazer uma Monografia; 11ª Ed. São Paulo.

Silva, M. M., & Santos, M. T. (Maio de 2014). Os Paradigmas de Desenvolvimento de Aplicativos para Aparelhos Celulares.

Souza, R. d. (23 de Setembro de 2023). Disponível em: https://www.ramosdainformatica.com.br/mund ojs/Ionic-framework/aplicativos-mobile-com-oangularjs-e-Ionic-framework

Van-Dúnem, C. J. (19 de Mar de 2022). Metodologia de Investigação Científica. Aula 1; Aula 2; Aula 3; Aula 4;. Luanda, UGS - Morro Bento, Angola.

Villares, R. M., & Makano, N. D. (2000). A produção científica nos anais de produção nacional de engenharia de produção: Um levantamento de métodos e tipos de pesquisa. Rio de Janeiro: Abepro.

 

Declaration of conflicts of interest:

The author of the article declares that there is no conflict of interest that affects the publication of the article.

 

Authorship Contribution:

The author also contributed to the conception, design and bibliographic research, which enabled the development and review of the content for final approval of the version to be published.

 


This work is under a Creative Commons Attribution-NonCommercial 4.0 International License