Artigo Original

 

Proposta de um aplicativo multiplataforma de e-commerce para gestão de inertes no estaleiro Anda Jierse

Proposal for a multi-platform e-commerce application for management at the Anda Jierse shipyard

Propuesta de una aplicación de comercio electrónico multiplataforma para la gestión en el astillero Anda Jierse

 

Tanoeiro, Rafael Consa Builo1 https://orcid.org/0009-0008-1189-5459

1Mestre em Engenharia Informática na Especialidade de Desenvolvimento de Aplicações para Dispositivos Móveis Universidade Gregório Semedo Luanda - Angola. rtanoeiro@gmail.com

 

Recebido: 10 de dezembro de 2024
Aceite:
27 de dezembro de 2024

 


RESUMO

Este trabalho foi realizado com o objectivo de dar resposta aos motivos que levam o Estaleiro Anda Jierse, vendedores, compradores, transportadores e outras empresas ao não uso de uma plataforma para o e-commerce de inertes. Para isto, foi realizada uma revisão de literatura a respeito uma multiplataforma de e-commerce de gestão de inertes, suas características, princípios e metodologias de desenvolvimento, assim como o uso e aplicação mobile na internet. Com base na revisão de literatura, foi desenvolvido e aplicado um questionário aos stakeholders de inertes, procurando verificar as dificuldades que atravessam no seu quotidiano e os desafios envolvidos no processo de desenvolvimento de software. Através deste trabalho, foi concluído que os principais factores que levam as empresas, os vendedores a exporem-se ao relento para venda de inertes, transportadores, e bem como a demora na entrega de produto ao comprador, é a falta de um aplicativo de multiplataforma de gestão de inertes.

Palavras chave: Aplicação, Comprador, E-commerce, Inertes, Mobile, Vendedor.


ABSTRACT

This work was carried out with the aim of answering the reasons why Anda Jierse Shipyard, sellers, buyers, transporters and other companies do not use a platform for e-commerce of aggregates. To this end, a literature review was carried out regarding an e-commerce multiplatform for inert materials management, its characteristics, principles and development methodologies, as well as the use and mobile application on the internet. Based on the literature review, a questionnaire was developed and applied to inert stakeholders, seeking to verify the difficulties they face in their daily lives and the challenges involved in the software development process. Through this work, it was concluded that the main factors that lead companies and sellers to expose themselves in the open spaces to sell inert materials, transporters, and as well as the delay in delivering the product to the buyer, is the lack of a multiplatform application inerts management.

Keywords: Application, Buyer, E-commerce, Inerts, Mobil, Seller.


RESUMEN

Este trabajo se realizó con el objetivo de dar respuesta a las razones que llevan al Astillero Anda Jierse, vendedores, compradores, transportistas y otras empresas a no utilizar una plataforma para el comercio electrónico de materiales inertes. Para tal efecto, se realizó una revisión de literatura respecto a un comercio electrónico multiplataforma para la gestión de inertes, sus características, principios y metodologías de desarrollo, así como su uso y aplicación móvil en internet. Con base en la revisión de la literatura, se desarrolló y aplicó un cuestionario a los actores inertes, buscando verificar las dificultades que enfrentan en su vida diaria y los desafíos que implica el proceso de desarrollo de software. A través de este trabajo se concluyó que los principales factores que llevan a las empresas, vendedores a exponerse a la intemperie para vender materiales inertes, transportistas, y así como la demora en la entrega del producto al comprador, es la falta de una aplicación multiplataforma de gestión de inertes.

Palabras clave: Aplicación, Comprador, Comercio Electrónico, Inerte, Móvil, Vendedor.


 

INTRODUÇÃO

Frequentemente, nos deparamos com a velocidade crescente de informação que é imprescindível o uso de dispositivos móveis para comunicação, transações diárias, a procura e a disponibilidade de serviços. Os aplicativos tornaram mais fácil a todo este embaraço com que se deparam os vendedores, distribuidores e consumidores encurtando o tempo de resposta para todos.

Como se sabe nos últimos anos, surgiram os aplicativos para smartphone, criando novas formas de se contratar um serviço delivery de alimentos, bebidas e outros bens de consumo. (Borges, 2021)

Através do comércio eletrônico, e-commerce, ou comércio surgiram oportunidades e pode ser conceituado como o conjunto de relações travadas entre fornecedor e consumidor, realizada em um estabelecimento empresarial virtual, através, ou não, da internet. (Borges, 2021)

A implementação de um aplicativo multiplataforma de e-commerce para gestão de inertes, com recursos de pesquisa e comparação de preços com os de outros fornecedores, a localização dos vendedores, o valor do transporte, poderá colocar o consumidor e o vendedor mais próximo no que concerne ao processo do comércio electrónico, evitando deslocações desnecessárias para os stakeholders desde que tenham um dispositivo com acesso à internet. Pautando se pelos princípios informadores da relação de consumo, que são: a vulnerabilidade do consumidor; a boa-fé objectiva; transparência; educação e informação; proibição das cláusulas abusivas e responsabilidade civil objectiva do fornecedor. (Borges, 2021)

Inerte, adjectivo (masculino-feminino) que significa, que tem inércia; parado, sem movimento. (Editoras, 2012)

 

MATERIAIS E MÉTODOS

Descrição da Situação Problemática

A necessidade de uma multiplataforma de e-commerce de gestão de inertes para os angolanos, leva ao desenvolvimento de uma plataforma onde o comprador e vendedor podem efectuar as suas transacções comerciais com recursos de um smatphone, tablet ou um computador com acesso internet, com a entrega de produtos garantida.

Justificativa

Sendo o e-commerce de inertes em Angola é inexistente para os compradores. Eles para compra de inertes deslocam-se para lugares impróprios de venda destes recursos como em camiões, carrinhas ou pequenas camionetas basculantes que são necessários para o ramo da construção. De igual modo, os vendedores aglomeram-se em espaços abertos, muitas horas aguardando por consumidores interessados nos diferentes inertes, tais como: burgaus, britas, pedras, areia, ficando expostos várias horas ao sol, alimentação e higiene inadequadas.

Problema Científico

Como facilitar a interacção entre fornecedores de inertes e os compradores?

Hipótese

Com o desenvolvimento de um aplicativo multiplataforma de e-commerce para a gestão de inertes no Estaleiro Anda - Jierse, melhoraria a comunicação entre os vendedores e os compradores, proporcionando informação de confiança e segura.

Objecto de Estudo

Um aplicativo de e-commerce de inertes entre vendedores e compradores.

Campo de Acção

Estaleiro de Anda Jierse do Zango III, Viana - Luanda

Objectivo Geral e Objectivos Específicos

Nesta subsecção apresentamos o objectivo geral e os específicos do aplicativo de um e-commerce de gestão para inertes.

Objectivo Geral

Propor um aplicativo de e-commerce de gestão para inertes, utilizando smartphone, tablet ou um computador com acesso à internet;

Objectivos Específicos

a) Analisar os fundamentos teóricos que sustentam a investigação;

b) Consultar as bibliografias que fazem referências ao tema;

c) Implementar um aplicativo multiplataforma de e-commerce de gestão para inertes;

d) Avaliar o sistema de venda e compra de inertes para os clientes do Estaleiro Anda-Jierse.

Metodologia Cientifica

A investigação desenvolvida de acordo a sua finalidade é uma investigação de tipo quali-quantitativa ou mista, pois se aplicaram métodos quer quantitativo quer qualitativo. De acordo a sua abordagem trata-se de uma investigação aplicada pois resolve, com bases na teoria científica, um problema que se manifesta na prática social.

Variáveis e operacionalização:

Variável independente: Desenvolvimento de um aplicativo multiplataforma de e-commerce para gestão de inertes em Angola.

Operacionalidade: Implementação de um aplicativo multiplataforma de e-commerce para gestão de inertes utilizando a linguagem DART e framework Flutter, incluindo recursos como pesquisa de preços de inertes, comparação dos preços com os de outros fornecedores, a localização dos vendedores, o valor do transporte (o frete).

Variável dependente: Melhoria do processo de e-commerce para gestão de inertes.

Operacionalidade: Colectas de dados por meio de questionários, entrevista ou feedback dos usuários para a avaliação de uso, a facilidade de navegação e eficácia do aplicativo no fornecimento de informações relevantes, precisas e actualizadas.

Análise de métricas e indicadores, tais como: o tempo de busca, a comparação de preços de inertes, a satisfação de usuários para medir a efectividade do aplicativo e melhorá-lo.

Variável de controlo: Condições pré-existentes de e-commerce para gestão de inertes em Angola.

Operacionalidade: Levantamento de dados sobre condições actuais de e-commerce para gestão de inertes no Estaleiro Anda Jierse. Comparação das condições prévias ao uso do aplicativo com a experiência dos usuários após a implementação do mesmo para se identificar melhorias significativas.

REVISÃO DA LITERATURA DO TEMA

Relativamente ao tema, a pesquisa feita é que não foi encontrado em Angola uma plataforma de venda e compra de inertes, apenas dois sites de empresas de venda de inertes como a AcailAngola (AcailAngola, 2022) e a Brim (Brimaq, 2022). A Ositec, empresa fornecedora de inertes, não tem site, apenas Instagram. Na esfera internacional, encontrou-se sites de empresas de venda e compra de uma variedade de produtos incluindo inertes, como BuildersMart (Builder Smart, 2023), Made-in-china (China, 2023), com aplicativos disponível para android e ios.

 

RESULTADOS

Arquitectura Lógica do Aplicativo

A figura apresenta a arquitectura lógica do aplicativo do tipo cliente-servidor, em que do lado de clientes temos, desktop, laptop, tablet e smartphone e de servidores destacamos dois servidores, web e o de base de dados.

Fig. 1 - Arquitectura do Aplicativo

Requisitos do sistema

Desenvolvimento de um sistema de e-commerce de venda e compra de inertes, para a venda electrónica as funções de compra e venda de inertes. O sistema deverá gerar relatório mensal de vendas/compras por dia, mês, ano, usuários cadastrados e calcular automaticamente o total de inertes a serem comprados mediante o uso de carrinho de compras. O sistema deverá, ainda, inabilitar o cadastro de usuários do sistema que não compram os inertes depois de um ano.

Esse documento descreve as principais necessidades e funcionalidades do sistema a ser desenvolvido, e que serão mais bem estruturadas nas outras fases do desenvolvimento.

Criamos uma tabela para identificar os requisitos para o sistema proposto no sumário executivo.

A tabela abaixo, faz referência dos requisitos funcionais e não funcionais da compra de inertes.

Tabela I - Requisitos funcionais e não funcionais - compra de inertes

Requisito funcional: compra de inertes

Descrição: o sistema deve saber quem vai comprar e a sua localização (onde deve ser entregue o produto), registrar a compra de inertes, calcular o valor total da compra, verificar a data da compra, comparar os preços dos outros inertes na plataforma, gerar o relatório de compras.

Requisitos não funcionais: controle de acesso, identificação de inertes, identificação de usuários e armazenamento dos dados.

Descrição:

 

Controle de acesso

Esta função só pode ser acessada por usuário do sistema com perfil de administrador ou gestor do sistema.

Identificação de inertes

Os inertes serão identificados por um código de barras mediante a localização geográfica em volume.

Identificação de usuários

O usuário será identificado pelo seu NIF.

Armazenamento dos dados

Os dados serão armazenados numa base de dados.

Fonte: Autor,2024

A tabela abaixo, faz referência dos requisitos funcionais e não funcionais da venda de inertes.

Tabela II - Requisito funcional e não funcional - venda de inertes

Requisito funcional: venda de inertes

Descrição: o sistema deve saber quem vai vender e a sua localização (onde está o produto), registrar a venda de inertes, saber o preço a quantidade da venda, verificar a data da venda, editar, alterar, consultar e eliminar produtos e preços, gerar o relatório de vendas.

Requisitos não funcionais: controle de acesso, identificação de inertes, identificação de usuários e armazenamento dos dados

Descrição:

 

Controle de acesso

Esta função só pode ser acessada por usuário do sistema com perfil de administrador ou gestor do sistema.

Identificação de inertes

Os inertes serão identificados por um código de barras mediante a localização geográfica em volume.

Identificação de usuários

O usuário será identificado pelo seu NIF.

Armazenamento dos dados

Os dados serão armazenados numa base de dados.

Fonte: Autor,2024

A tabela abaixo, demonstra os requisitos funcionais e não funcionais de gestão de usuários.

Tabela III - Requisitos funcionais e não funcionais - gestão de usuários

Requisito funcional: gestão de usuários

Descrição: o sistema deve registrar os usuários, atribuir perfis ao usuários, verificar os logs do usuários, editar, alterar, consultar e eliminar usuários.

Requisitos não funcionais: controle de acesso, identificação de usuários e armazenamento dos dados

Descrição:

 

Controle de acesso

Esta função só pode ser acessada por usuário do sistema com perfil de administrador ou gestor do sistema.

Identificação de usuários

O usuário será identificado pelo seu NIF.

Armazenamento dos dados

Os dados serão armazenados numa base de dados.

Fonte: Autor,2024

Determinar algumas regras de negócio que definirão a política de controlo do Sistema de e-commerce de venda e compra de inertes.

Tabela IV - Regras de negócio do Sistema

Regras de negócio

Código

Regras

Descrição

RN01

Contrato de gestão do sistema

No sistema de e-commerce de venda e compra de inertes, o vendedor deverá ter um contrato com a empresa gestora do sistema.

RN02

Segurança de usuários na plataforma

A localização geográfica e o NIF tanto do vendedor quanto do comprador é obrigatória para garantir a segurança dos usuários na plataforma.

RN03

Garantia de entrega de inertes ao cliente

A entrega de inertes será efectuada logo após a confirmação do valor na conta ou mediante o comprovativo credível do interessado.

RN04

O sistema garante disponibilidade 24/24 horas

O sistema deverá estar sempre disponível de modo a dinamizar a eficiência do sistema.

RN05

Distinção entre os diferentes utilizadores do sistema

Após o processo de login os utilizadores têm acesso apenas à informação que lhes compete visualizar.

Fonte: Autor, 2024

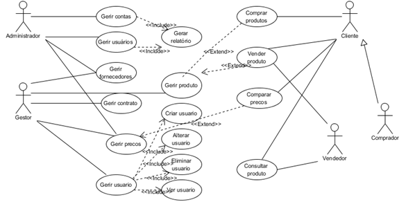
Caso de Uso Geral

Neste diagrama de caso de uso geral estão definidos os actores como: administrador do sistema, gestor, cliente, vendedor, comprador e os seus métodos ou acções.

Fig. 2 - Caso de uso geral

Na tabela seguinte, descreveu-se o caso de uso geral onde estão definidos as acções ou métodos do administrador do sistema, gestor, cliente, vendedor, comprador e outros.

Tabela V - Caso de uso geral

Caso de uso geral

Descrição

Gerir compras

Inserção, edição, eliminação, visualização

Gerir vendas

Inserção, edição, eliminação e visualização.

Gerir Stock

Inserção, edição, eliminação, visualização

Gerir usuários

Gerir todos os usuários da aplicação, desde níveis de acesso, contas inserção, edição, eliminação, visualização.

Gerir serviço de entrega a domicílio

Gestão geográfica de acordo a localização do cliente.

Gerir consultas de produtos

Gestão de consultas de produtos de acordo os preços, data de solicitação e entrega ao cliente

Gerir preços

Comparar preços entre vários fornecedores

Gerir contratos

Gestão de contratos de venda de produtos valor de uso, tempo na aplicação inserção, edição, eliminação, visualização.

Gerir relatórios

Permitir a emissão de relatórios de vendas, compras de produtos, usuários, entregas, stocks, contratos.

Fonte: Autor,2024

Formulário login

Fig. 3- Página de Login

Formulário do registo do vendedor

Fig. 4 - Registo de vendedor

Variedades de inertes para comercialização

Fig. 5 - Lista de inertes para comercialização

Detalhes e preço do burgau em metros cúbicos

Fig. 6 - Detalhes e preço do burgau

 

DISCUSSÃO

A pesquisa pode ser definida como um procedimento sistemático e racional que tem como princípio de prover a resposta para problemas pré-estabelecidos. A pesquisa é realizada por meio de um processo constituído por diversas etapas que ocorre desde a formulação de uma pergunta até a sua apresentação e discussão dos resultados obtidos. Uma pesquisa só irá existir se tiver uma pergunta ou dúvida a ser respondida. Pesquisar é realizar a procura ou busca por alguma resposta (Manzini, 2011).

O método científico inclui uma variedade de abordagens, ferramentas e técnicas de pesquisa, como dados qualitativos e quantitativos, análises estatísticas, experimentos, pesquisas de campo, pesquisas de caso e assim por diante. No nível empírico da pesquisa é onde o método científico irá se manifestar de maneira mais clara, ou seja, dando subsídios sobre como fazer, analisar e interpretar observações. Pouco desse método é diretamente pertinente ao nível teórico, que é realmente a parte mais desafiadora da pesquisa científica (Villares & Makano, 2000).

Tipos de Pesquisa:

Abordagem

Segundo a abordagem, vamos utilizar a pesquisa mista que combina a pesquisa quantitativa e a qualitativa. Na quantitativa os dados serão representados em forma de números. O processo de avaliação será realizado por meio iterativo em que as evidências serão avaliadas. Os resultados serão apresentados em tabelas e gráficos de forma conclusiva. Já na pesquisa qualitativa vamos utilizar uma forma indutiva para descrever a situação observada, sendo a pesquisa de carácter exploratório e investigativa. (Alves, 2012)

Objectivos

Quanto aos objectivos, vamos utilizar dois tipos que são descritivas e explicativas.  A pesquisa descritiva nos direccionou para responder algumas dúvidas ou questionamentos como exemplo, "É fácil a localização de vendedor? " Tendo como objectivo primordial a descrição das características do tema em causa. O estabelecimento de relações entre variáveis. Já a pesquisa explicativa versou como objectivo principal a compreensão ou explicação, por meio de análises que utiliza a correlações para estudar relacções entre tipo ou características do inerte. (Canastra, Haanstra, & Vilanculos, 2015)

Procedimentos

Quando aos procedimentos utilizamos os métodos bibliográfico e documental.

Tipo de Estudo

Trata-se de um estudo de desenvolvimento descritivo, utilizando uma abordagem qualitativa e quantitativa, com base nas entrevistas realizadas aos compradores de inertes, aos vendedores, transportadores e as empresas. Desenvolveu-se o aplicativo em duas etapas: Na primeira, foi realizado um estudo bibliográfico dos trabalhos sobre o tema; Na segunda, privilegiou-se a concepção, o desenvolvimento, avaliação e validação do aplicativo com os intervenientes acima mencionados sobre a revisão do programa, design do programa e interacção participativa.

Local de Estudo

 A pesquisa foi realizada no Estaleiro Anda Jierse, do Zango III, Viana - Luanda.

População e Amostra

A população foi composta de trinta pessoas, como vendedores, empresa, compradores e transportadores de inertes. Seguidamente, a amostra de 24, foi formada por nove vendedores, seis compradores, nove transportadores para conceber os requisitos funcionais do aplicativo.

O período de análise ocorreu em Luanda, no Zango III com a duração de um mês com recurso para criação dos formulários de inquérito.

O gráfico apresenta o número total de perguntas colocadas aos vendores, sendo as duas primeiras cem por cento de sim e as outras em setenta e cinco por cento e vice-versa.

Fig. 7 - Distribuição total de perguntas do Vendedor

O gráfico apresenta o número total de perguntas colocadas aos compradores, sendo a primeira cinquenta por cento de "sim", cem por cento "não" para a segunda e as outras variam entre vinte a sessenta por cento de "sim".

Fig. 8 - Distribuição total de perguntas do Comprador

O gráfico apresenta a distribuição total de perguntas colocadas aos transportadores, sendo a primeira com mais sessenta e cinco por cento de "sim", cem por cento "não" para a segunda e as outras duas o "sim" varia entre mais vinte e cinco a sessenta e dois por cento.

Fig. 9 - Distribuição total de perguntas do Transportador

Técnicas e Instrumentos de Colecta de Dados

Na primeira fase, realizou-se uma pesquisa e seleccionou-se e validou-se dois (2) trabalhos publicados entre os anos de 2020 e 2023.

Na segunda fase, realizou-se encontros com os vendedores, compradores e transportadores que teve como objectivo definir o escopo do projecto e estabelecer uma estimativa inicial de tempo e custo. Nesse processo, adoptou-se a Interação Humano Computador (IHC) relacionada ao Design de Interação Participativo, para identificar os requisitos necessários da ferramenta. O Design de Interação Participativo subdivide-se em três fases:

1 - Identificar as necessidades dos usuários e estabelecer os requisitos para desenvolver o artefacto tecnológico;

2 - Escolher o design e a formulação de uma versão simples e interactiva;

3 - Validar a versão escolhida.

Os 24 participantes foram seleccionados por conveniência, convidados por meio de solicitação. Responderam o questionário sobre os requisitos do sistema vendedores, compradores e transportadores, que se encontravam disponíveis. O teste de usabilidade do aplicativo foi realizado com 16 participantes, nomeadamente: cinco vendedores, sete compradores e quatro transportadores, utentes de smartphone, tablet ou computador que aceitaram o pedido.

Metodologia ou método de Desenvolvimento

Para a construção do aplicativo de multiplataforma foi utilizado o método kanban. O método kanban que consiste em: a fazer, análise, implementação, teste e entrega. (Kanban University, 2021)

Papéis na Disciplina de Requisitos

Nesta fase, a equipe trabalha com os vendedores e compradores de inertes para entender profundamente os requisitos do projecto, explorando suas necessidades e expectativas. Incluindo a identificação de desafios e oportunidades que possam surgir. Portanto, a equipa trabalha para alcançar as funcionalidades executáveis, aplicar as mesmas ao método de desenvolvimento que apresenta os seguintes papéis (Lab.Ágil, 2020):

Papéis: Gerente do Fluxo (Flow Manager)

O Gerente de Fluxo aparece no Nível de Maturidade 2. Nesse nível foca-se no cliente (vendedor e comprador) e busca-se alinhar os fluxos para que consiga entregar o serviço que resolve a necessidade dos vendedores e compradores.

Product Owner (PO): é o responsável pelo backlog (dependente).

Gerente de Solicitação de Serviço (Service Request Manager), é um papel que surge normalmente no Nível de Maturidade 3. Tem que levar às pessoas envolvidas no fluxo de trabalho a necessidade e expectativas do cliente (comprador).

Revisão da Requisição de Serviço  (Service Request Review). Serve para entender o estado dos pedidos que estão no upstream.

Cargo:

O Gerente de Solicitação de Serviço (SRM), deve supervisionar a construção do upstream juntamente com as pessoas responsáveis pelo fluxo de trabalho.

Gerente de Entrega de Serviço (Service Delivery Manager), conhecido pela sua sigla em inglês, SDM. É um papel complementar ao SRM. Ele é o facilitador do downstream. Sua principal atribuição é supervisionar a entrega do serviço adequado ao propósito do vendedor e comprador, (fit-for-purpose service delivery).

Product Owner (PO): sustenta a visão por trás das soluções e mantém o elo entre a equipe de desenvolvimento e as necessidades do mercado do e-commerce.

Gerente de Entrega de Serviço, garante que a entrega seja suave através do sistema Kanban que pode incluir a coordenação entre diversos fluxos de diversos times. Inclusive é ele que conduz acções que visam melhorar o aplicativo para tornar a entrega mais eficaz.

Responsabilidades:

O Gerente de fluxo, teve a responsabilidade de facilitar a construção e gestão do backlog que no Kanban (Piscina de Opções). Este actor teve a responsabilidade de manter informado o vendedor, comprador e administrador do aplicativo e informar o andamento do aplicativo e bem como o tempo de execução e quando será a entrega.

Ele também é o facilitador da resolução de bloqueadores e problemas, levando em consideração que esses podem ultrapassar a barreira do time. Logo, a pessoa que estiver com essa responsabilidade deve ter poder de actuar além do escopo de um time. Bloqueador é tudo aquilo que impede um item de trabalho de prosseguir sua caminhada no fluxo para as próximas etapas. Caso haja falta de assinatura que já deveria ter acontecido, descoberta tardia de que o item de trabalho ainda não foi realmente entendido, como implementação do vendedor com inertes mais acessíveis, a falta de algum serviço que já deveria ter sido providenciado, como compradores mais assíduos da plataforma.

Gerente de Solicitação de Serviço (Service Request Manager), ele foi responsável por facilitar o upstream, um conjunto de actividades que foram necessárias para que as demandas dos vendedores, compradores e transportadores fossem correctamente compreendidas até se tornarem itens de trabalho comprometidos ou serem descartados. (Lab.Ágil, 2020)

Ele faz acordos entre  todos os envolvidos no desenvolvimento e os usuários da aplicação (vendedores, compradores e administradores do aplicativo) ajuda na definição de políticas de gestão das opções de lista de tarefas para serem executadas (gestão do backlog).

O SRM, é a pessoa que facilitou três cadências específicas:

Product Owner (PO): é o responsável por definir a direcção que o inerte (a aplicação INERTADALTA)  deve tomar, estabeleceu prioridades claras e comunica as expectativas para o desenvolvedor tomar para a satisfação dos nossos vendedores, compradores e transportadores.

Gerente de Entrega de Serviço, no seu guarda-chuva de responsabilidades orientar as pessoas na identificação, análise e solução de bloqueadores que estejam impedindo o andamento dos itens. Além de ser embasado com muitas métricas para avaliar itens mais lentos e aqueles que estejam gerando retrabalho e refluxo.

Cabe a ele também supervisionar se as dependências que existem no fluxo estão sendo geridas. O desenvolvedor configurou e testou o funcionamento da ligação de postgres com flutter que é uma actividade que depende do gestor de base de dados, que deve ter a base de dados já concebida evitando atrasos que ultrapassem os acordos de nível de serviço (Service Level Agreement, SLA) coube a ele também supervisionar o tratamento de tais disfunções. (Lab.Ágil, 2020)

Além disso ele também pode ser tornou-se o facilitador de duas cadências:

 

CONSIDERAÇÕES FINAIS

O presente trabalho teve como objectivo propor um sistema de multiplataforma de e-commerce para gestão de inertes no Estaleiro Anda Jierse da província de Luanda, vendedores, compradores, transportadores e outras empresas. Foi possível realizar uma investigação científica a fim de conhecer os fundamentos que sustentam o tema, com bases nas informações relacionadas ao tema.

Identificou-se a situação actual de gestão de e-commerce, bem como definir métodos e estratégias, no intuito de mitigar os problemas que enfrentam os intervenientes, com base na avaliação e sintetização dos fundamentos que sustentam o tema.

Definiu-se regras de negócio que possibilitaram a construção da aplicação multiplataforma, foi desenhada as interfaces gráficas para os usuários, as funcionalidades e testes previstos para o sistema.

Finalmente, é notório a gestão de e-commerce para o Estaleiro Anda Jierse e para o demais intervenientes, garantindo a comunicação entre eles.

 

REFERÊNCIAS BIBLIOGRÁFICAS

AcailAngola. (12 de Abr de 2022). AcailAngola. Obtido de acailangola: https://www.acailangola.com/quem-somos.php

Alves, M. d. (2012). Metodologia Científica. Rua do Vale Formoso, 37 - 1959-006 - Lisboa: Escolar Editora.

Back4. (22 de Abril de 2023). Obtido de https://blog.back4app.com/pt/flutter-vs-ionic/#Flutter_vs_Ionic_Comparacao

Borges, G. M. (2021). A responsabilidade civil frente aos aplicativos e-commerce. Piracanjuba-GO: Conhecimento Livre.

Brimaq. (12 de Abr de 2022). Brimaq. Obtido de Brimaq: https://www.brimaq-angola.com/services/comercio-de-inertes-para-construcao/

Builder Smart. (06 de 07 de 2023). Obtido de buildersmart: www.buildersmart.in

Canastra, F., Haanstra, F., & Vilanculos, M. (2015). Manual de Investigação Científica da Universidade Católica de Moçambique. Rua Marquês de Soveral, 960 - Moçambique: Instituto Integrado de Apoio à Investigação Científica - UCM.

China, M. i. (06 de 07 de 2023). Obtido de Made in China: www.made.in.china.com

Deitel, H. M., & Deitel, P. J. (2017). JAVA Como Programar - 12ª Edição. Porto Alegre: Bookman.

Editoras, D. (2012). Dicionário de Língua Portuguesa. Porto: Porto Editora.

Framework, I. (17 de 02 de 2024). Obtido de Ionicframework: https://ionicframework.com/

Kanban University. (2021). O guia oficial do método Kanban. Mauvius Group, 15.

Lab.Ágil. (2020). Simplificando o Kanban. Espirito Santo, Brasil.

Lechediaz. (22 de Abril de 2023). Obtido de https://lechediaz.com: https://lechediaz.com/comparacion-entre-flutter-ionic-y-react-native/

Manzini, E. J. (2011). Tipo de conhecimento sobre inclusão produzida pelas pesquisas. Rev, Brasil Educação Especial: Volme 17 nº1 - Marilia.

Monteiro, E., & Boavida, F. (2000). Engenharia de Redes Informática. Lisboa: FCA.

Oliveira, E. (2016/2017). Metodologia de Investigação Científica. Uma Visão sobre Teorias acerca do desenvolvimento, pp. 4-110.

Postgres. (11 de setembro de 2024). Postgres. Obtido de Postgres: https://www.postgresql.org

Pressman, R. S., & Maxim, B. R. (2021). Engenharia de Software: Uma abordagem Profissional. Porto Alegre: Bookman.

Romero, N. (2022). O surgimento da internet e do e-commerce no Brasil, suas vantagens e desvantagens para o consumidor. Direito & Consciência, 2-3;6-7;9-12.

Salomon, D. V. (2004). Como Fazer uma Monografia; 11ª Ed. São Paulo.

Silva, M. M., & Santos, M. T. (Maio de 2014). Os Paradigmas de Desenvolvimento de Aplicativos para Aparelhos Celulares.

Souza, R. d. (23 de Setembro de 2023). Disponível em: https://www.ramosdainformatica.com.br/mund ojs/Ionic-framework/aplicativos-mobile-com-oangularjs-e-Ionic-framework

Van-Dúnem, C. J. (19 de Mar de 2022). Metodologia de Investigação Científica. Aula 1; Aula 2; Aula 3; Aula 4;. Luanda, UGS - Morro Bento, Angola.

Villares, R. M., & Makano, N. D. (2000). A produção científica nos anais de produção nacional de engenharia de produção: Um levantamento de métodos e tipos de pesquisa. Rio de Janeiro: Abepro.

 

Declaração de conflictos de interesses:

A autor do artigo declara não existir qualquer conflicto de interesses que afecte a publicação do artigo.

 

Contribuição de Autoria:

A autor contribuio igualmente na conceção, delineamento e pesquisa bibliográfica, que possibilitou o desenvolvimento e revisão do conteúdo para aprovação final da versão a publicar.

 


Este trabalho está sob uma Licença Creative Commons Reconhecimento-NãoComercial 4.0 Internacional